生产场景不同角色linux服务器分区案例分享

Posted by Azrael on April 17, 2017

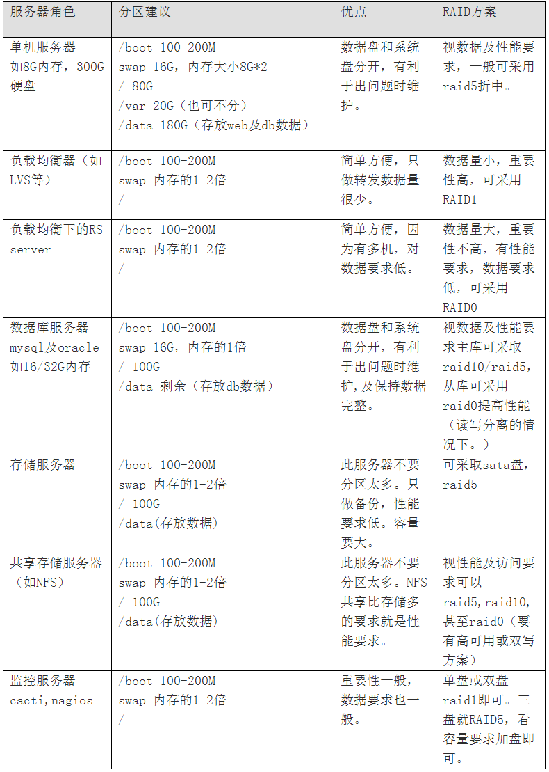
网上转载的,linux服务器生产场景分区的建议:

说明:现在的硬盘已很便宜,硬盘空间也比以前大很多,因此,再细致的去分区的必要性就不大了。简单、易用、方便批量管理(如监控)是基本原则。